Historie je záznamem lidského pokroku, záznamem boje pokroku lidského myšlení, lidského ducha směrem k známému či neznámému cíli. (Str. 38)
-- Néhrú



Hlavní strana
Novinky
Výuka
Projekty
Lidé
Jiné
Kontakt


 

Diskuzní fórum
Pískoviště
Poslední změny
Registrace
Etický kodex
Nápověda
Administrace
Hlášení chyb







  © 1999-2008 HEAT


JSPWiki v2.4.104
Verze k tisku

Semestrální práce z předmětu X15REE

Zadání

  1. Pro daný typ stožáru (podle napěťové hladiny 110kV nebo 220kV viz stozar.pdf(info), bližší specifikace N+X viz zadanizkraty.xls(info)) určete parametry vedení - provozní indukčnost, dílčí kapacitu k zemi, dílči kapacitu vzájemnou a provozní kapacitu.
    • Vedení uvažujte pro výpočet bez zemnicích lan a transponované.
    • Poloměr vodiče, činitel "ksi", či další parametry si zvolte dle libovolného vhodného zdroje (např. materiály v param-vedeni.rar(info)).
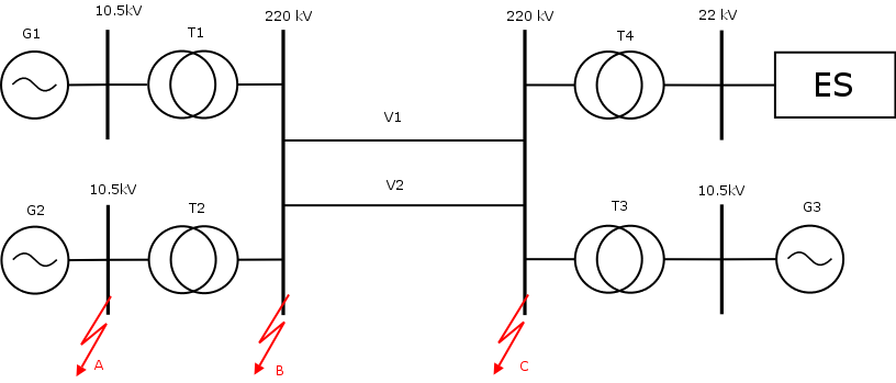
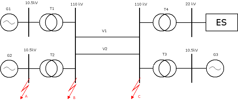
  2. Určete rázový zkratový proud a rázový zkratový výkon trojfázového zkratu v místě A, B nebo C dle zadání (schéma viz zadani_zkraty110.png nebo zadani_zkraty220.png).
    • Pro vedení počítejte s reaktancí určenou z L v první části práce.
    • Vedení V1 a V2 jsou identická.
    • Výkony generátorů a příslušných transformátorů jsou shodné. U soustavy je zadán její trojfázový zkratový výkon.
    • Jednotky v zadání (zadanizkraty.xls(info)): MVA, %, %, MVA, km, kV
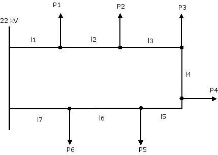
  3. Výpočet úbytků napětí ve střídavé síti vn (schéma viz zadani_ubytky.png)
    • U okružně napájené distribuční sítě 22 kV známe napětí napáječe (rovno jmenovitému napětí) a odběry dané trojfázovým činným výkonem, účiníkem a jeho charakterem.
    • Impedance (Ohm/km) je v celé síti konstantní, jedná se o homogenní vedení.
    • U úbytku nezanedbávejte jeho imaginární část (počítejte ho jako fázor, tj. komplexně).
    • Určete místo (bod odběru či napájení) s nejnižším a nejvyšším napětím a velikost fázového napětí v těchto místech.
    • Načrtněte fázorový diagram napětí pro všechny uzly počítané okružní sítě.
    • Jednotky v zadání (zadaniubytky.xls(info)): MW, - (cos fi); km; Ohm/km

Práci odevzdejte buď v papírové podobě (např. jako ručně napsaný výpočet), nebo elektronicky jako řádně okomentovaný soubor vypracovaný např. v SW Mathematica, Matlab atd. (zasláním na email jan.svec@fel.cvut.cz) do zápočtového týdne. Práce je podmínkou zápočtu, bez jejího úspěšného vypracování a zhodnocení nelze vykonat zkoušku.

Zadání hodnot (dle pořadí zapsaných studentů na předmět X15REE), obrázky sítí a typy stožárů jsou dole v příloze.

Přejeme Vám mnoho veselých chvil strávených při vypracovávání semestrální práce!

Přílohy

param-vedeni.rar Info on param-vedeni.rar 97728 bytes
stozar.pdf Info on stozar.pdf 1502990 bytes
zadani_ubytky.png Info on zadani_ubytky.png 4593 bytes
zadani_zkraty110.png Info on zadani_zkraty110.png 11000 bytes
zadani_zkraty220.png Info on zadani_zkraty220.png 29721 bytes
zadaniubytky.xls Info on zadaniubytky.xls 46080 bytes
zadanizkraty.xls Info on zadanizkraty.xls 40448 bytes
Více informací... Přihlášení
Tato strana (revision-38) byla změněna 14:40 31.12.2010 uživatelem svicko.